Need Help?

Faculty of Informatics
情報学部(仮称)

吉見 毅彦(よしみ たけひこ)

吉見 毅彦(よしみ たけひこ)
教員氏名
吉見 毅彦(よしみ たけひこ) 准教授
学位
博士(工学)
学歴
神戸大・院・自然科学
専門分野
自然言語処理、言語工学
研究課題(長期)
機械翻訳システムの高度化に関する研究
研究課題(短期)
コーパスからの翻訳知識の自動獲得、英文読解過程の分析

※2027年4月就任予定

研究テーマ:人間の言葉が分かるコンピュータ

私たち人間は、本を読む、文章を書く、人と会話をするということを普段何気なく行なっています。しかし、ときには、日本語ではなく英語の本を読んだり、内容の難しい本を読んだりしなければならないこともあります。このようなときに、人間の言葉が分かるコンピュータがあると、たいへん役に立ちます。

  • 英日翻訳システム: 英語の本は、日本語の本よりも、読むのに苦労します。もしコンピュータで翻訳ができたら、とても助かります。
  • 要約システム :とても長い文章を全部読んでいる時間がないとき、要点だけに目を通し、その他は読み飛ばすでしょう。もしコンピュータが長い文章から要点を抜き出してくれたら、便利です。
  • 言い換えシステム :難しい文章を、その意味を変えずに、簡単な文章に言い換えるコンピュータがあると、すらすら文章を読むことができます。

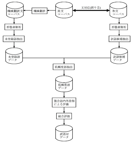
私たちの研究室では、このようなシステムの実現を目指しています。現在のシステムは、翻訳や言い換えや要点の抽出をある程度行なうことはできますが、完璧にこなすことはできません。システムの翻訳能力を上げるためには、様々な翻訳知識をシステムに持たせる必要があります。そこで、現在、このような翻訳知識を自動的に獲得する手法に関する研究を重点的に進めています。

  • 翻訳知識の自動獲得手法

Request Information

資料請求